Service-Inhalte
Bieten Sie umfassenden Kundendienst für Energiespeicherbatterien, einschließlich Reparatur, Wartung, Upgrade und andere Dienstleistungen.
Leistungsumfang
Einschließlich, aber nicht beschränkt auf große, kleine und mittlere Städte, ländliche Gebiete, Industriegebiete, Gewerbegebiete usw. in Deutschland.

Vorteil

Service-Inhalte

taiyangneng

Bieten Sie umfassenden Kundendienst für Energiespeicherbatterien an Kunden durch Telefon, Online-Support und Vor-Ort-Dienstleistungen, einschließlich Reparatur, Wartung und Modernisierung von Energiespeicherbatterien.

Installation, Diagnose und After-Sales-Wartung von Power-Lithium-Ionen-Batteriesystemen, einschließlich, aber nicht beschränkt auf neue Energiefahrzeuge und kommerzielle Energiespeicher, Haushaltsenergiespeicher usw.

Sichere Lagerung und Wartung von Energiespeicherbatterien im Speicher zur Verfügung stellen; regelmäßige Wartungs- und Testdienste erbringen, Energiespeicherbatterien laden und entladen und Lade- und Entladeausrüstung in Speichereinrichtungen installieren.

Recycling und Wiederverwendung von Energiespeicherbatterien.

Netzwerkkommunikationsdienstleistungen

taiyangneng

MSP Management Services Anbieten von Unternehmensklassischen Managementtypen-Switches, die Remoteverwaltung, VLAN, QoS usw. unterstützen Dienstleistungen für die Installation, Konfiguration und Wartung von Switches Geeignet für Datenzentren, Unternehmensnetze, intelligente Fabriken usw.

WiFi-Router-Verkauf und Netzwerkoptimierung Anbieten von Unternehmensklassischen WiFi 6-Router, die eine breite Bürofläche abdecken Anbieten von Netzwerkoptimierung, Signalkonstanz, Bandbreitenverwaltung, etc. Diensten Geeignet für Unternehmen, Hotels, Einkaufsmärkte, etc.

IT-Geräteverkauf und -Wartungsunterstützung Computer, Server, Speichermedien und andere Peripheriegeräte verkaufen Dienstleistungen für die Installation, Debugging und Wartung von IT-Geräten Anbieten von Remote- und im Betriebsraum IT-Unterstützung, um sicherzustellen, dass das System stabil läuft

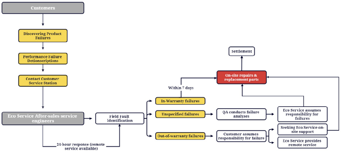
Dienstablauf

taiyangneng

Dienstradius

Die Teammitglieder kommen aus verschiedenen Städten wie München, Berlin, Chemnitz, Erfurt und Düsseldorf, die alle gleichgültig in Deutschland liegen und uns einen breiten Serviceradius bieten.

Von München aus kann unser Serviceradius die südlichen und südöstlichen Regionen Deutschlands abdecken, darunter Städte wie München, Augsburg, Ingolstadt, Nürnberg, Aachen, Stuttgart, Karlsruhe, Riel und Ulm.

Von Berlin aus kann unser Serviceradius die nordöstlichen und zentralen Regionen Deutschlands abdecken, darunter Städte wie Berlin, Potsdam, Rostock, Hamburg, Hannover, Lebick, Leipzig, Erfurt und Halle.

Von Khemnitz aus kann unser Serviceradius Mitteldeutschland und Teile der Tschechischen Republik abdecken, darunter Khemnitz, Leipzig, Dresden, Breslau, Würzburg, Bartlebein und andere Städte.

Von Erfurt aus kann unser Serviceradius die zentralen und südlichen Regionen Deutschlands abdecken, darunter Erfurt, Kassel, Frankfurt, Würzburg, Nürnberg, Regensburg und weitere Städte.

Ausgehend von Düsseldorf kann unser Serviceradius die westlichen und mittelwestlichen Regionen Deutschlands abdecken, darunter Städte wie Düsseldorf, Köln, Dortmund, Frankfurt, Offenbach, Wiesbaden und Mainz.

Partner

taiyangnengtaiyangnengtaiyangnengtaiyangnengtaiyangnengtaiyangnengtaiyangneng